https://store-images.s-microsoft.com/image/apps.50392.883ea475-4874-41d0-af26-c608c2599b81.cdb33ea8-0bd1-4fbb-a109-ceb3d4acf3c0.72895ecb-0c80-4dd8-95b6-6df33132d54f

process.science Process Mining

by process.science GmbH & Co. KG

Microsoft PBI Certified
(14 ratings)
Download SampleInstructions

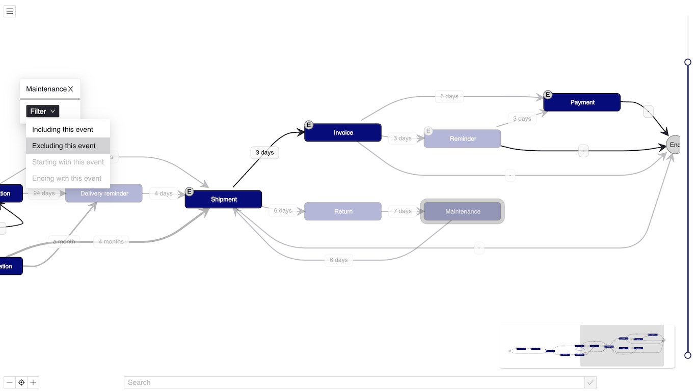
Experience Process Mining in Power BI with process.science. Visualize, understand, optimize.

Process Mining for Medium-Sized Companies

Medium-sized companies usually work on a base of established, informal process structures. Process Mining helps optimizing your processes:

Trial Version

Check out our process.science Trial Version here in AppSource. Sense the potential of Process Mining in Power BI.

Pro Version

The additionally available, far more powerful process.science Pro-Version enables your company to visualize autonomously and at any time, all processes in a chart so that all sequences are ready for analyzing. You won't need to run an additional isolated application parallel to your systems.

Benefits

This tool will become part of your existing Power BI business intelligence architecture. It does not require changes in your systems as the process mining algorithms work:

  • Independently
  • Performant
  • Free of risk
  • Transparent
  • In familiar functionality with Power BI

Explore your hidden information, discover root-causes, identify outliers by deep-diving into your data with process mining.

Visual capabilities

This visual is certified by Power BI

At a glance

https://store-images.s-microsoft.com/image/apps.40362.883ea475-4874-41d0-af26-c608c2599b81.893cd3d8-cc33-4158-b519-9d8e18a8e57b.e7806742-df97-44b3-89e3-262d91eb07c7
/staticstorage/20250930.1/assets/videoOverlay_62a424ca921ff733.png
https://store-images.s-microsoft.com/image/apps.40362.883ea475-4874-41d0-af26-c608c2599b81.893cd3d8-cc33-4158-b519-9d8e18a8e57b.e7806742-df97-44b3-89e3-262d91eb07c7
https://store-images.s-microsoft.com/image/apps.58473.883ea475-4874-41d0-af26-c608c2599b81.893cd3d8-cc33-4158-b519-9d8e18a8e57b.eae4a9d6-1ba9-49ff-86d0-fbcd6c38b025
https://store-images.s-microsoft.com/image/apps.1217.883ea475-4874-41d0-af26-c608c2599b81.893cd3d8-cc33-4158-b519-9d8e18a8e57b.4abf9002-d059-4ec4-a993-f56a5a67beb1
https://store-images.s-microsoft.com/image/apps.44178.883ea475-4874-41d0-af26-c608c2599b81.893cd3d8-cc33-4158-b519-9d8e18a8e57b.1fae0909-dec1-4293-90f2-2e147dc4342b
https://store-images.s-microsoft.com/image/apps.32790.883ea475-4874-41d0-af26-c608c2599b81.893cd3d8-cc33-4158-b519-9d8e18a8e57b.0752bb2d-e11b-4caa-9de3-1094602d9196