https://store-images.s-microsoft.com/image/apps.51585.df895158-d6ae-4c5d-86e7-761baca0e819.9c452b3c-e5f1-4007-8c58-795346f1d02f.1fb13ac5-5bce-4c19-bf74-4f06b8f84ac5

Process.Science Process Mining

作者 process.science GmbH & Co. KG

(2 评分)

Process.Science for Power BI is a powerful Process Mining Power BI integration.

Process.Science for Power BI. Visualize. Understand. Optimize.

Process.Science for Power BI is a powerful Power BI integration that enables you to see your company from a perspective you never had before.

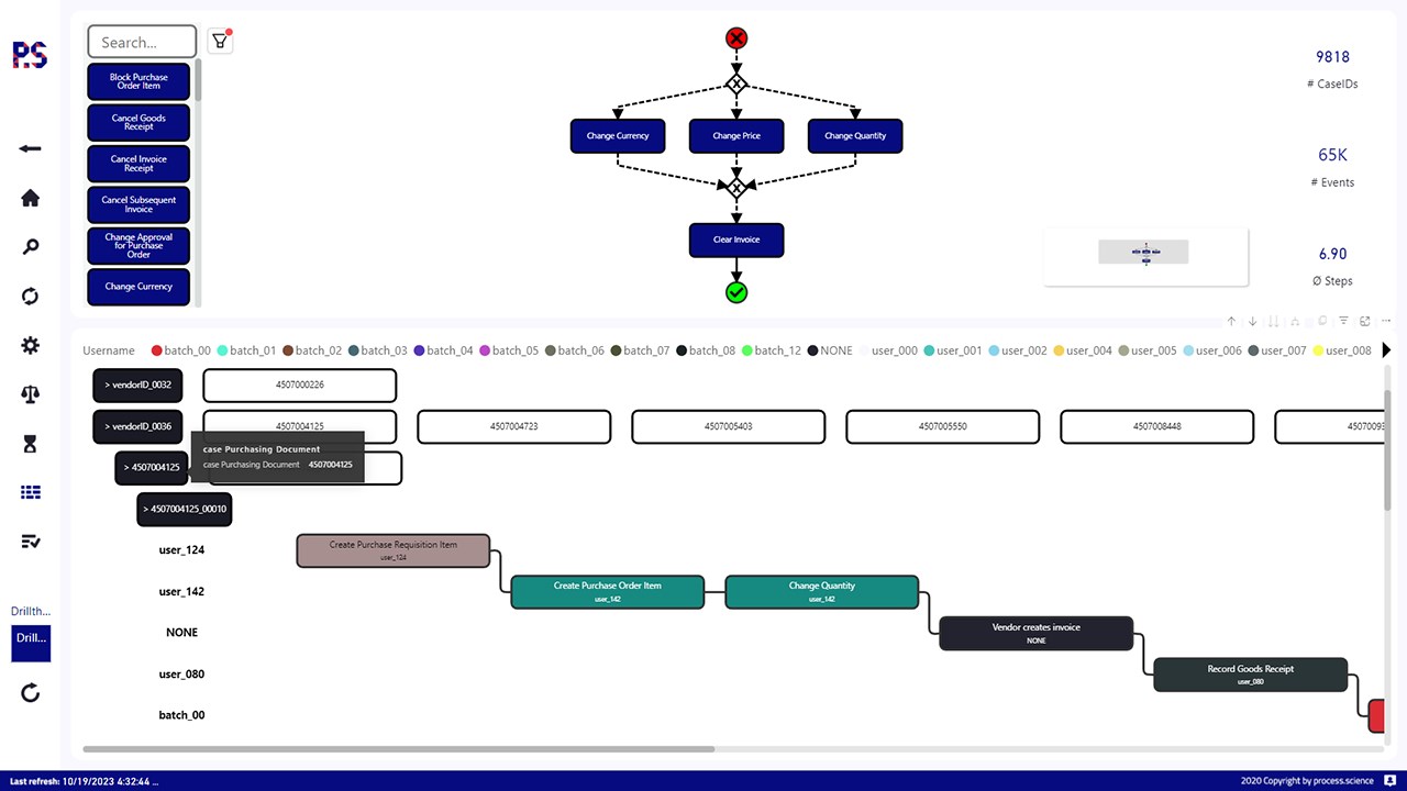
It provides you with an overview of your real as-is-processes by analyzing all events in your organization comparing the actual with your target processes.

Process divergences are automatically identified and highlighted by algorithms. Each event can be cross-filtered. Outliers can be recognized before damage can occur.

Your challenge

Medium-sized companies usually work on a base of established, informal process structures. They often lack an overview of optimization and economic potentials until already existing difficulties become obvious and expensive to solve. Instead of identifying and eliminating sources of error in advance, errors are being analyzed and corrected when they occur.

Your Solution: Process Mining

Process.Science enables your company to visualize autonomously and at any time, all processes in a chart so that all sequences are ready for analyzing. You won’t need to run an additional isolated application parallel to your systems. Analyze your business processes with low expense without costly consulting hours. The groundwork doesn’t require laborious, subjectively perceived staff interviews leading to fully transparency without subjective influence. Read more about Process Mining here: Process Mining explained.

Your Benefits:

Process Transparancy: Match your target processes with reality. Act before individual alternative processes can establish.

Complete Overview: Deep insights into your organization. Fact based on data, not on opinions. At any time.

Out-Of-The-Box Solution: Process Mining will become part of your existing business intelligence architecture. No changes in your systems are required.

Fully embedded in Power BI: Process.Science algorithms work independently and performant in familiar functionality of Power BI.

Safety: None of your data will leave your security systems. No software configuration necessary. No interference with daily operations.

Read more about the benefits of the Power BI Integration.

Open the door to your business processes. Enhance your controlling with process mining in your familiar Microsoft environment.

概览

https://store-images.s-microsoft.com/image/apps.11722.df895158-d6ae-4c5d-86e7-761baca0e819.3029c644-d549-495e-bc3b-4ab7875b3786.247a50ab-d75a-46f3-86e4-a0fa4a9d8a56
/staticstorage/20250930.1/assets/videoOverlay_62a424ca921ff733.png
https://store-images.s-microsoft.com/image/apps.9656.df895158-d6ae-4c5d-86e7-761baca0e819.3029c644-d549-495e-bc3b-4ab7875b3786.2ef5f175-44f4-4b26-b422-2a23a647a6ae
/staticstorage/20250930.1/assets/videoOverlay_62a424ca921ff733.png
https://store-images.s-microsoft.com/image/apps.33950.df895158-d6ae-4c5d-86e7-761baca0e819.ab4dac6d-0d60-4b29-bfc9-2f8bdbd0a3fa.329ff135-4b8b-40b7-b8f3-0fa4507e7f61
https://store-images.s-microsoft.com/image/apps.37539.df895158-d6ae-4c5d-86e7-761baca0e819.ab4dac6d-0d60-4b29-bfc9-2f8bdbd0a3fa.d55de7f8-dba3-47a6-9a06-f5649c6686bd
https://store-images.s-microsoft.com/image/apps.30854.df895158-d6ae-4c5d-86e7-761baca0e819.ab4dac6d-0d60-4b29-bfc9-2f8bdbd0a3fa.d2633347-2c4b-48ab-b612-65fc0c78a5e4
https://store-images.s-microsoft.com/image/apps.31921.df895158-d6ae-4c5d-86e7-761baca0e819.ab4dac6d-0d60-4b29-bfc9-2f8bdbd0a3fa.e156db78-08d8-4617-b337-ce07d4944759
https://store-images.s-microsoft.com/image/apps.46931.df895158-d6ae-4c5d-86e7-761baca0e819.ab4dac6d-0d60-4b29-bfc9-2f8bdbd0a3fa.a5077fac-ec7e-4912-b683-9e61bcc9aad0